汐汐猫的生活频道
16:09 · Apr 1, 2025 · Tue
凉皮更好(怀念ing
16:06 · Apr 1, 2025 · Tue
热米皮好吃 但是感觉不如凉皮
16:06 · Apr 1, 2025 · Tue
11:12 · Apr 1, 2025 · Tue
汐汐猫的生活频道
😃
Sticker
我 be like
11:11 · Apr 1, 2025 · Tue
10:43 · Apr 1, 2025 · Tue
哎呀,今天第一次试验,没有想到之前用过的BetonQuest还有这么多乱七八糟的用法,搞了好久才弄好。
这个用Tag保存进度的对话逻辑真的很复杂啊...
04:43 · Apr 1, 2025 · Tue
顿时感觉最近事情好多
😭
04:43 · Apr 1, 2025 · Tue
如果能坚持下来的话就不用家里给生活费了
04:42 · Apr 1, 2025 · Tue
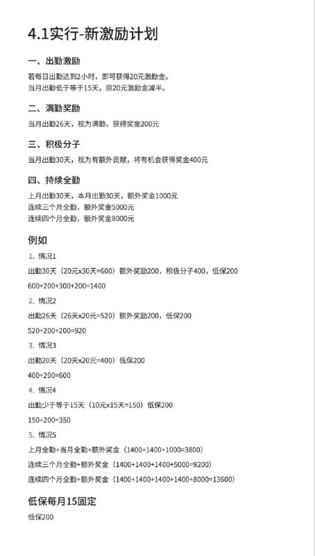
待遇是这样的
04:42 · Apr 1, 2025 · Tue
今天闲的无聊接了个长期的技术单子
17:49 · Mar 31, 2025 · Mon
也许以后再看的时候,会很有趣呢
17:49 · Mar 31, 2025 · Mon
就把自己时不时的乱七八糟的想法记录在这里吧
17:48 · Mar 31, 2025 · Mon
techno never die!
Before
After
Home
Links
Powered by
BroadcastChannel
&
Sepia
京ICP备2025129506号-1